マイナンバーカード(個人番号カード)申請から受取まで
マイナンバーカードとは
マイナンバーカードは、氏名、住所、性別、生年月日、マイナンバー、顔写真が記載されたカードで、申請により交付されます。(令和6年12月2日以降、申請時に1歳未満の方は顔写真なし)
マイナンバーカードを使って主にできること
- 身分証明書として利用
- コンビニでの各種証明書取得
- e-Tax(国税電子申告)
- 医療機関での健康保険証利用
- マイナポータルを使った手続き
マイナンバーカードを申請してから交付されるまで
マイナンバーカードは、地方公共団体情報システム機構が全国の市区町村分を一括して作成しています。申請をしていただいてから、お受け取りまでに2ヶ月程度の期間を要しています。
マイナンバーカードの有効期限を迎える方は、下記「ステップ1 申請」と同様に申請(更新)してください。
※2ヶ月~3ヶ月前に更新通知(個人番号カード交付申請書兼電子証明書発行/更新申請書)が転送不要扱いでご自宅に郵送されます。
※更新通知が届かない・紛失した場合でも、有効期限が切れる3ヶ月前の翌日から更新可能です。
※更新通知に添付されている申請書・QRコードは、記載された有効期限を過ぎても使用可能です。
ステップ1 申請
主な申請方法
- スマートフォンやパソコンを利用したWEBでの申請
- 窓口での申請
- 郵送での申請
※申請時に顔写真の添付が必要ですが、1歳未満のお子様はマイナンバーカードに顔写真が付かないので、添付不要です。
スマートフォンやパソコンを利用してWEB申請する場合
スマートフォンやパソコンに顔写真を保存し、「マイナンバーカード総合サイト」からWEB申請してください。
※スマートフォンやパソコンを利用したWEB申請を行う場合、申請書ID又はQRコードが必要です。
※申請書ID及びQRコードはマイナンバーが付番された方・有効期限が近づいてきた方に送られる「個人番号カード交付申請書兼電子証明書発行申請書」に記載されています。
申請書ID及びQRコードが記載された「個人番号カード交付申請書兼電子証明書発行申請書」を紛失した場合の発行方法
(1)窓口で請求する場合
窓口に運転免許証や資格確認書などの本人確認書類を持参する。
(別世帯の代理人が来庁する場合はあわせて委任状が必要です。)
(2)郵送で請求する場合
「「個人番号カード交付申請書兼電子証明書発行申請書」依頼書」に記入の上、運転免許証や資格確認書などの本人確認書類のコピーを同封し、下記宛先まで郵送する。
710−8565
岡山県倉敷市西中新田640
倉敷市役所 市民課 マイナンバー担当
窓口で申請する場合
本人が来庁する場合は顔写真を職員が撮影します。代理人が来庁する場合はあらかじめ本人が記入した個人番号カード交付申請書兼電子証明書発行申請書に顔写真を貼り付け、持参してください。
郵送で申請する場合
・マイナンバーがわかる場合
個人番号カード交付申請書兼電子証明書発行申請書に記入の上、顔写真を貼り付け、申請書送付用封筒に入れてポストに投函してください。
-
個人番号カード交付申請書兼電子証明書発行申請書 様式ダウンロード(外部リンク)
-
申請書送付用封筒 ダウンロード(外部リンク)
※個人番号カード交付申請書兼電子証明書発行申請書を郵送する際に利用できます。
郵送料が無料になります。
・マイナンバーがわからない場合
個人番号カード交付申請書兼電子証明書発行申請書にマイナンバー以外を記入の上、顔写真を貼り付け、下記宛先まで郵送してください。
710−8565
岡山県倉敷市西中新田640
倉敷市役所 市民課 マイナンバー担当
ステップ2 受取
マイナンバーカードの交付準備が整うと、はがき(「転送不要」扱い)でマイナンバーカード交付通知書が届きますので、運転免許証などの本人確認書類等をあわせてお持ちになり、指定の交付場所へお越しください。
※マイナンバーカードの受取は、本人が来庁して手続きを行うことが原則です。
※代理受取には条件があり、必要物が異なるため事前にお問合せください。(仕事という理由は不可)
受取について


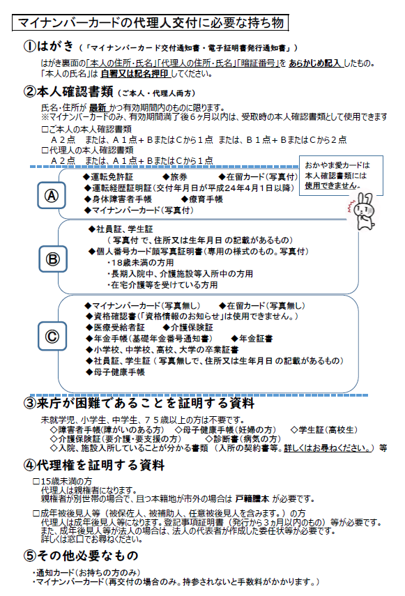
代理受取について

15歳未満の方の代理受取について

マイナンバーカード交付場所変更
マイナンバーカード交付通知書(はがき)に示された交付場所の変更を希望する場合は、住所地を管轄する行政施設(交付通知書に印字されています)にご連絡ください。
本庁、児島/玉島/水島/庄/茶屋町/船穂/真備の各支所の市民課(係)
お問い合わせ先
電話番号
- 本庁 市民課
- 086-426-3265
- 児島支所 市民課
- 086-473-1112
- 玉島支所 市民課
- 086-522-8112
- 水島支所 市民課
- 086-446-1112
- 庄支所 市民係
- 086-462-1212
- 茶屋町支所 市民係
- 086-428-0001
- 船穂支所 市民税務係
- 086-552-5100
- 真備支所 市民課
- 086-698-1113
受付時間
平日 8時30分から17時15分まで
ただし、木曜日 8時30分から19時00分まで
(土曜日・日曜日・祝日・年末年始閉庁日を除く)
PDFファイルをご覧いただくには、「Adobe(R) Reader(R)」が必要です。お持ちでない方はアドビシステムズ社のサイト(新しいウィンドウ)からダウンロード(無料)してください。
このページに関するお問い合わせ
倉敷市 市民局 市民生活部 市民課
〒710-8565 倉敷市西中新田640番地
電話番号:086-426-3265
倉敷市 市民局 市民生活部 市民課へのお問い合わせ











